退出

訪問者

EN500/EN600變頻器在恒壓供水的應用
EN500/EN600恒壓供水技術是我司開發的新型成熟的技術,它以其獨特優良的控制性能被廣泛應用于供水行業中,其具有水壓穩定、操作方便、組態簡單、運行可靠、節約電能、自動化程度高等優勢。

■  EN500/EN600 恒壓供水


易能電氣 EN500/EN600 恒壓供水技術是我司開發的新型成熟的技術,它以其獨特優良的控制性能被廣泛應用于供水行業中。供水質量和安全的特殊需要對恒壓供水壓力有著嚴格的要求, EN500/EN600 恒壓供水方案具有水壓穩定、操作方便、組態簡單、運行可靠、節約電能、自動化程度高等優勢。


EN500/EN600 內置恒壓供水控制算法,獨特過程 PID 運算,壓力表量程設定,斷線保護,無水保護。


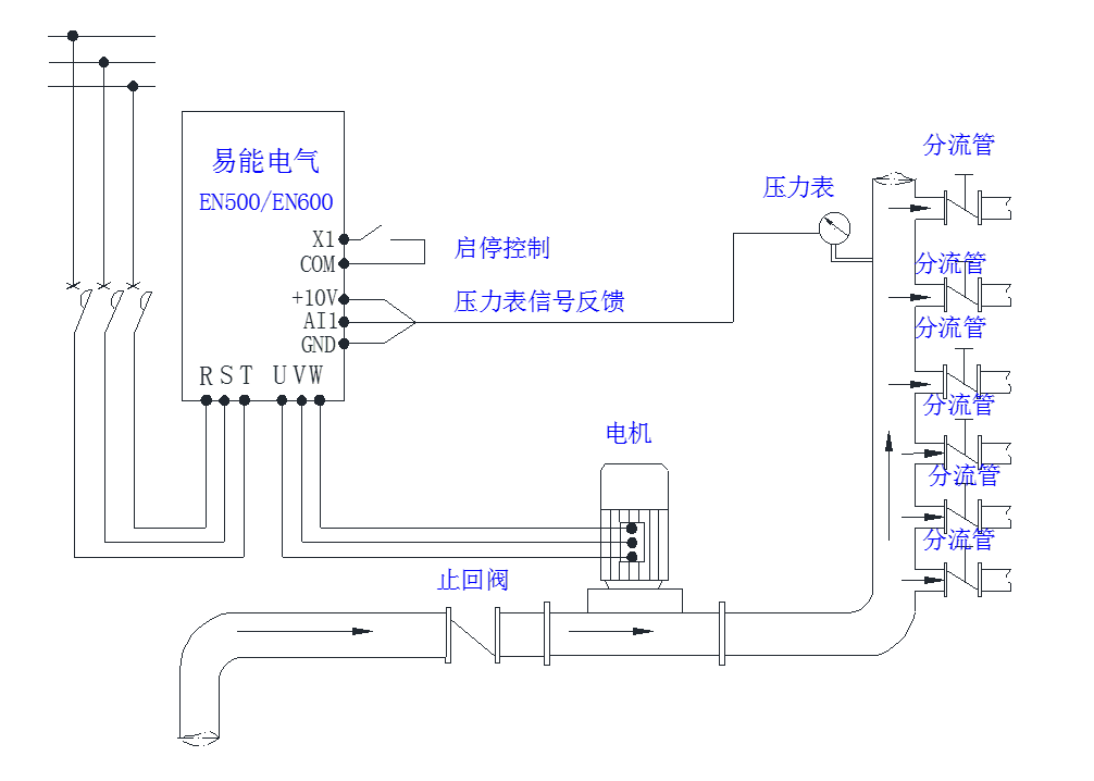
■  EN500/EN600 恒壓供水一拖一(無需外加供水控制器)


工作原理: 1 臺變頻器驅動1 臺水泵


管網壓力 < 設定壓力, 變頻器頻率增加,水泵轉速加快,供水量加大,管網水壓上升。


管網壓力 = 設定壓力, 變頻器輸出頻率維持不變,水泵轉速不變,供水量不變,管網水壓保持穩定。


管網壓力 > 設定壓力, 變頻器輸出頻率降低(直至睡眠),水泵減速,供水量減小,維持管網水壓穩定。


實現過程: 壓力傳感器裝供水管網上,將壓力值轉換成 0~10V 電壓信號(或 4 20 mA 的電流)。變頻器實時采集壓力表反饋信號值,經 PID 運算后輸出頻率值,調控水泵電機轉速,實現供水壓力恒定。


硬件需求: 壓力傳感器 1 只、變頻器 1 臺。


接線方式: 電源線接 R 、 S 、 T ;電機線接 U V 、 W ;啟停開關線接 X1 COM ;壓力表信號反饋線接 +10V 、 AI1 GND 。見下圖:


圖1.PNG


 


 


參數設置:


1  、基本參數設置:主要是加減速時間、外部端子設定


功能碼參數

設定值

解釋

F00.00

2

選擇高級菜單模式

F00.23

1

型機選擇

F01.15

1

外部端子啟停

F01.17

300

加速時間(單位 0.1秒)

F01.18

300

加速時間(單位 0.1秒)

F02.11

1

自由停機模式


2  、PID  閉環參數設置:設置F12.00=1  恒壓供水模式有效后閉環F11  組的PID  功能自動生效   


功能碼參數

設定值

解釋

F12.00

1

選擇變頻器一拖二供水模式

F12.01

0.5  (根據實際需要設置)    

設定壓力值

F12.02

40  (根據實際需要設置)

睡眠頻率

F12.03

0.4  (根據實際需要設置)

蘇醒壓力閥值

F12.06

(根據實際壓力表量程設置)

遠傳壓力表量程值


3 、(可選項)設定壓力和實際壓力的雙顯: 

功能碼參數

設定值

解釋

F00.01

36

設定壓力值顯示

F00.25

37

反饋壓力值顯示

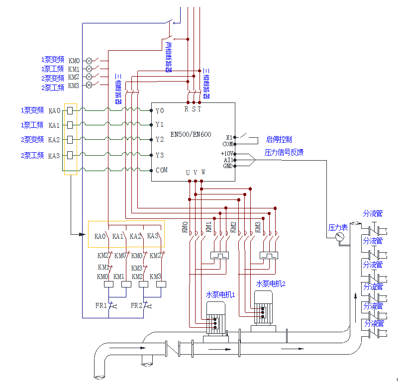
■  EN500/EN600 恒壓供水一拖二(無需外加供水控制器)


工作原理 :1 臺變頻器驅動2 臺水泵工變頻輪流切換工作。


管網壓力 < 設定壓力, 變頻1 泵加速,若達上限頻率壓力不夠,則1 泵切至工頻,2 泵變頻啟動。


管網壓力 = 設定壓力, 變頻器輸出頻率維持不變,所驅動水泵轉速不變,供水量不變。


管網壓力 > 設定壓力, 變頻2 泵減速,若達下限頻率壓力還高,則1 泵從工頻斷開,留2 泵變頻工作。


管網壓力 < 設定壓力,   原變頻運行的2 泵切換工頻,1 泵變頻啟動,周而復始。


硬件需求: 壓力傳感器 1 只、變頻器 1 臺、中間繼電器 4 只、交流接觸器 4 只、熱繼電器 2 只。


工藝實現: 壓力傳感器裝供水管網上,將壓力值轉換成 0~10V 電壓信號(或 4 20 mA 的電流)。變頻器實時采集壓力表反饋信號值,經 PID 運算后輸出頻率值控制水泵電機轉速,當一臺泵滿足不了供水量時將該泵切換到工頻,然后變頻器啟動另一臺泵,兩臺水泵工變頻循環工作,實現供水壓力恒定。


接線方式:   電源線接 R 、 S T ;


電機線接 U 、 V 、 W


啟停開關線接 X1 COM ;


壓力表信號反饋線接 +10V 、 AI1 、 GND


中間繼電器 KA0 、 KA1 、 KA2 、 KA3 分別接變頻器主控板上 Y1 、 Y2 、 Y3 、 Y4


交流接觸器 KM0 、 KM1 、 KM2 、 KM3 依次接 1 泵變頻、 1 泵工頻、 2 泵變頻、 2 泵工頻


接線圖如下:  


 圖2.PNG




 


參數設置:


1、  基本參數設置:主要是加減速時間、外部端子設定


功能碼參數

設定值

解釋

F00.00

2

選擇高級菜單模式

F00.23

1

型機選擇

F01.15

1

外部端子啟停

F01.17

300

加速時間(單位 0.1秒)

F01.18

300

加速時間(單位 0.1秒)

F02.11

1

自由停機模式


2 、PID 閉環參數設置:設置F12.00=1 恒壓供水模式有效后閉環F11 組的PID 功能自動生效


功能碼參數

設定值

解釋

F12.00

1

選擇變頻器一拖二供水模式

F12.01

0.5  (根據實際需要設置)

設定壓力值

F12.02

40  (根據實際需要設置)

睡眠頻率

F12.03

0.4  (根據實際需要設置)

蘇醒壓力值

F12.06

(根據實際壓力表量程設置)

遠傳壓力表量程值

F09.00

37

第一臺泵變頻

F09.01

38

第一臺泵工頻

F09.02

39

第二臺泵變頻

F09.03

40

第二臺泵工頻


3 、(可選項)設定壓力和實際壓力的雙顯:  

若選擇雙顯鍵盤EN-LED2 、或者液晶鍵盤EN-LCD1/EN-LCD2 時可以實現設定壓力與實際壓力的同時顯示。


功能碼參數

設定值

解釋

F00.01

36

設定壓力值顯示

F00.25

37

反饋壓力值顯示


注意事項:


1、    深井泵(或深度潛水泵)需采用 G 型機;


2、    無人當班請設置壓力表斷線檢測,防止壓力表故障或斷線導致水壓過高水管爆裂;


3、    如水源存在無水情況,請根據需要設置欠載保護,防止水泵空打造成損壞。



返回
我的會員
商務咨詢QQ
技術支持QQ
反饋意見